产品展示
PRODUCT DISPALY
钎焊蜂窝板在轨道交通中应用具备高强度、轻量化、耐高温、隔音降噪等显著优势,能有效提升车辆安全性和运行效率 。
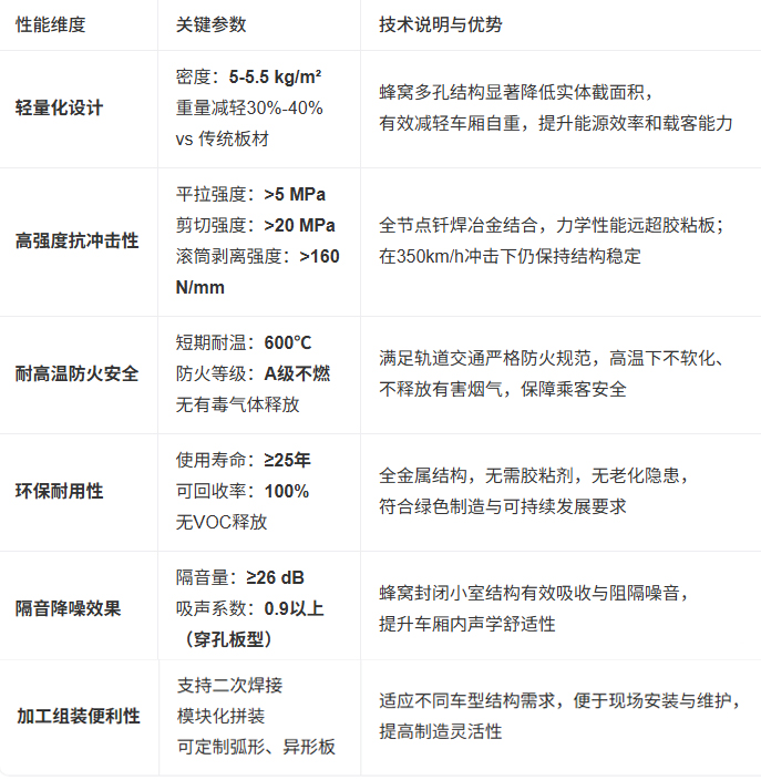
1、轻量化设计:蜂窝芯的多孔结构大幅降低材料密度,减轻车厢自重,有助于提升能源利用效率和载运能力 。
2、高强度与抗冲击性:采用纯金属钎焊工艺,实现蜂窝芯与面板的全节点冶金结合,相比传统胶粘工艺,其抗拉、抗压、抗弯强度更高,在350km/h高速冲击测试中仍保持稳定性能 。
3、优异的防火安全性:材料耐温可达600℃以上,满足轨道交通严格的防火标准,避免高温下释放有害气体,提升乘客安全保障 。
4、环保耐用:摒弃胶粘工艺,无有害物质释放,使用寿命长,符合绿色制造与可持续发展趋势 。
5、良好的隔音效果:具备≥26dB的隔音性能,结合蜂窝结构的吸能特性,可有效降低运行噪音,提升乘坐舒适性 。
6、便于加工组装:可进行二次焊接拼装,适应不同车型的定制化需求,提高制造灵活性和装配效率.
钎焊蜂窝板核心性能参数表:

以下四张照片均为写实风格,展示钎焊蜂窝板在地铁车厢的应用,如储物柜、吊顶、底板、车厢结构等部位,突出材料的蜂窝结构、金属质感及轻量化、高强度特性,背景为现代化地铁车厢内部,光线明亮,细节清晰。




产品询价
